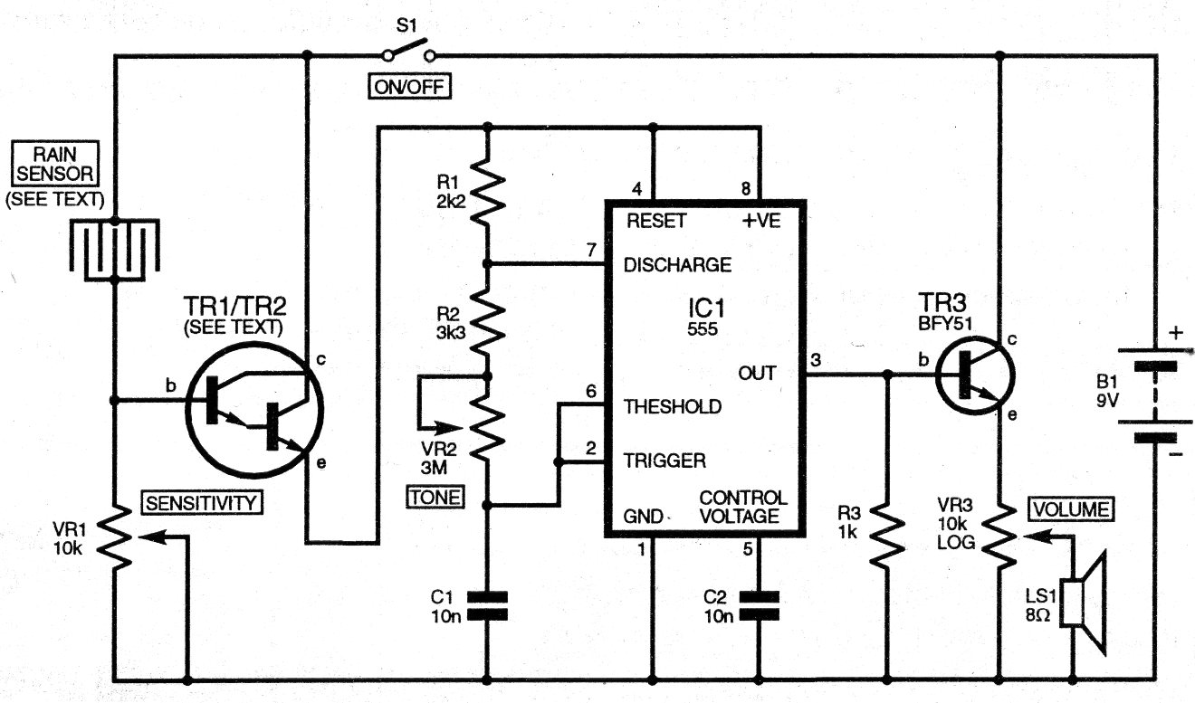
Esta alarma, de una revista de 1996, se puede montar con dos BC548 en la configuración original en lugar de TR1 / TR2 del circuito. El tiempo de activación de la alarma se ajusta en VR2 mientras que VR1 ajusta la sensibilidad. El circuito también funcionará con una alimentación de 6 V.




