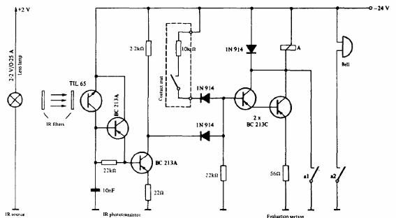
En este circuito de Texas Instruments se utiliza una lámpara incandescente como fuente de luz, y en el frente se colocan lentes para dirigir el haz sobre el sensor. El relé depende de la tensión de alimentación y los transistores pueden ser equivalentes más modernos.




