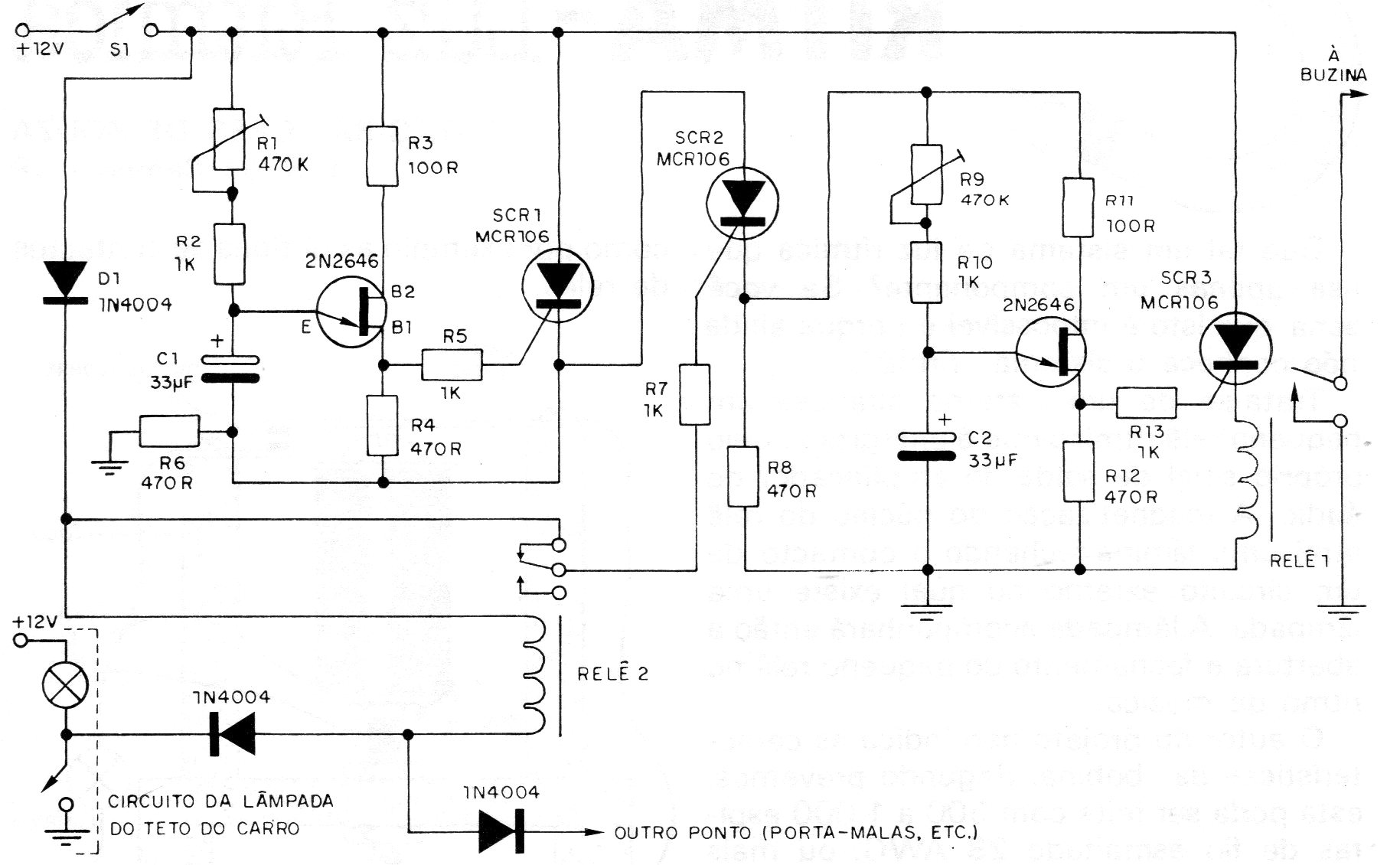
Este circuito de alarma fue encontrado en una publicación de 1982. Utiliza componentes que aún se pueden encontrar con facilidad, aunque la configuración es antigua. Los ajustes de tiempo se realizan en los trimpots y dependen de los capacitores C1 y C2.




