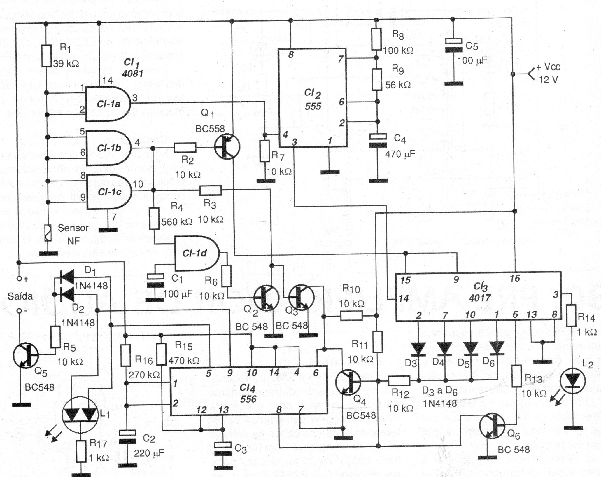
Este circuito de alarma fue encontrado en una documentación de 2004. El circuito hace la búsqueda de sensores abiertos del tipo NF. La alimentación se realiza con una tensión de 12 V y la salida aplicada a un sistema de relés o advertencia.
Lo que describimos es un pequeño móvil que funciona con pilas comunes. El circuito consiste en un...
Cuando aprieta el gatillo (S1) y el relé abre y cierra los contactos rápidamente produciendo un ruido...
En los estudios de ciencias del primer grado y de física del segundo grado se describe un aparato...