Amplificadores de gran potencia son siempre buscados por nuestros lectores. El amplificador que presentamos, y que ya ha sido experimentado en diversos montajes prácticos, puede servir de base para un excelente diseño de equipo de sonido doméstico. De hecho, con 25 vatios RMS por canal, tenemos un sistema estéreo de 50 W o aún cerca de 80 vatios IHF, lo que está bien dentro del rango de los equipos de sonido comerciales.
Es claro que damos sólo el circuito de potencia y la fuente, quedando el preamplificador, el sistema de control de tono y volumen, por cuenta de los lectores.
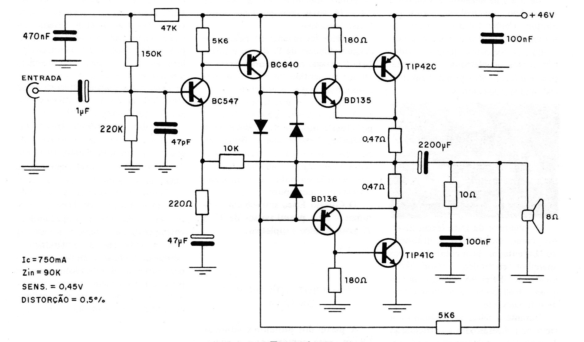
En la figura 1 tenemos el diagrama del amplificador, que tiene en la salida transistores de potencia TIP42C y TIP41C (o de mayor tensión), los cuales deben ser montados en buenos disipadores de calor.
La impedancia de salida es de 8 ohmios, y la corriente de pico requerida por canal es de 750 mA.
Esto significa que, para la versión estéreo, la fuente debe utilizar un transformador con esta corriente en lugar de sólo 1 A como el indicado. La fuente sugerida se muestra en la figura 2.
El electrolítico de la fuente debe tener una tensión de trabajo de al menos 63 V, así como los del propio amplificador.
Los resistores son todos de 1/4W con excepción de los de 180 ohms en las bases de los transistores de potencia que son de ½ W y de los emisores de estos mismos transistores, de 0,47 ohms, que son de 1/2 o 1 W.
Los diodos son de uso general 1N4148, 1N914 o incluso 1N4002.
Este circuito no tiene protección contra cortocircuitos en la salida, lo que significa que el máximo de cuidado debe tomarse con la conexión de los altavoces.
Un fusible de protección de 2 A puede conectarse en serie con la alimentación de 46 V para proteger el circuito.
Si hay tendencia a oscilación del circuito, según el diseño de la placa de circuito impreso, el capacitor de 47 pF puede ser aumentado a 100 o incluso 220 pF.
Para un filtrado mejor de la fuente, si existe posibilidad, el lector debe conectar dos capacitores de 2 200 uF en paralelo, logrando con eso 4 700 uF.





