Cuando lanzamos por primera vez en Brasil un Micro-transmisor de FM, dando de brindis la placa de circuito impreso con bobina impresa, no podríamos imaginar que los 60.000 ejemplares de la revista en que hicimos eso se agotar en pocos días. Posteriormente, lanzamos otras versiones de micro-transmisores, siempre con gran éxito, pero aún así, creemos que muchos lectores de las nuevas generaciones (e incluso de las viejas), aún no han ejecutado este tipo de montaje.
Este artículo es de 1986.
Por eso, nuestro proyecto, en cierto modo recordando los "viejos tiempos", es de un excelente micro-transmisor de FM. Con él, usted podrá transmitir su voz a radios de FM cercanos (hasta 50 metros o más), jugando de reportero volante, agente secreto, o utilizando en grabaciones o representaciones, sin la necesidad del incómodo hilo del micrófono.
El circuito funciona con sólo 2 pilas (3V) y el micrófono utilizado es de electreto lo que es una garantía de excelente sensibilidad.
Mejoras en relación al diseño original (Scorpion), garantizan un excelente rendimiento de este transmisor.
Montaje
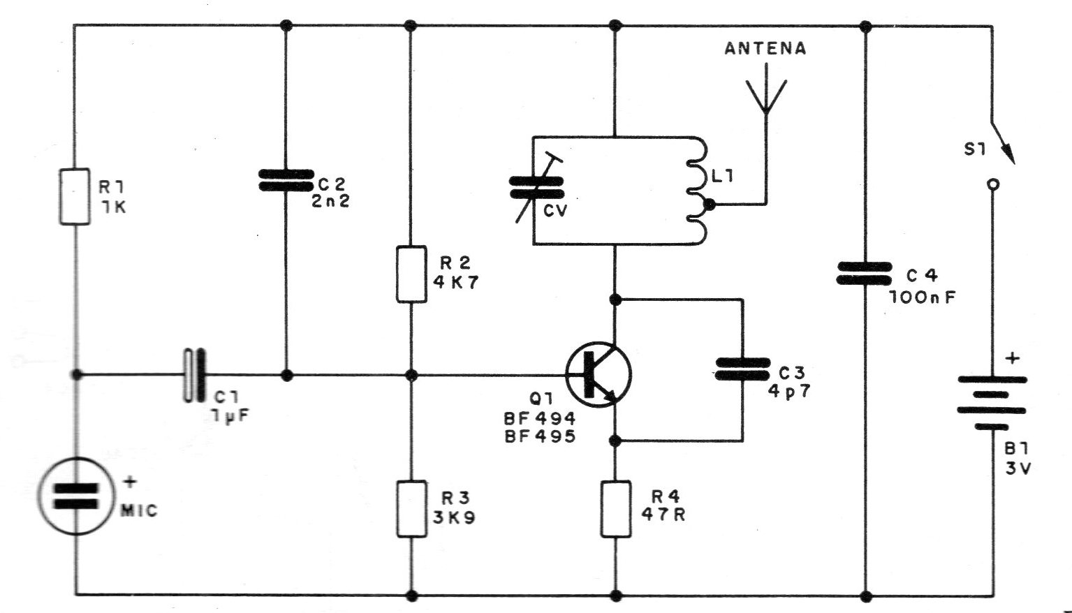
En la figura 1 tenemos el diagrama completo del aparato, observándose que el transistor usado puede ser tanto el BF494 como el BF495.
El dibujo de la placa de circuito impreso en tamaño natural, así como la identificación de los terminales de conexión del micrófono de electreto de dos terminales, se dan en la figura 2.
El conjunto podrá ser instalado posteriormente en una caja plástica. No utilice la caja metálica para que el circuito no se instale.
La antena es un pedazo de hilo rígido de aproximadamente 5 a 15 cm.
La bobina L1 se enrolla en un lápiz, formada por 4 vueltas de alambre rígido común o esmaltado grueso (18 a 22), con toma en la segunda espira.
Observe también la posición del trimmer de porcelana o plástico (con cambio de la placa), con la armadura externa del lado de la conexión en S1. Si hay inversión, el circuito puede quedar inestable, principalmente para el ajuste.
Prueba y uso
Conecte un receptor de FM cerca de medio volumen a una frecuencia en la que no haya estaciones.
Con una llave plástica o de madera (especial para ajuste de bobinas), gire el tornillo de CV hasta que capte la señal más fuerte del transmisor.
Decimos lo más fuerte porque se puede captar más de una señal.
Se aleja después, hablando en el micrófono y retoque la sintonía del receptor, para verificar el alcance.
Si tiene dificultad en el ajuste, retire la bobina y enrolle con una espira a menos o más.
No hable con el FM a todo volumen y muy cerca, pues surge una retroalimentación acústica (microfonía), en la forma de un fuerte silbido.
Lista de material
Q1 - BF494 o BF495 - transistores de RF
MIC - Micrófono de electreto de dos terminales
L1 - Bobina (ver texto)
B1 - 3 V - dos pilas pequeñas
R1 - 1 k x 1/8 W - resistor (marrón, negro, rojo)
R2 - 4k7 x 1/8 W - resistencia (amarillo, violeta, rojo)
R3 - 3k9 x 1/8 W - resistor (naranja, blanco, rojo)
R4 - 47 ohmios x 1/8 W - resistor (amarillo, violeta, negro)
C1 - 1 uF x 6 V o más - capacitor electrolítico
C2 - 2n2 (222) - capacitor de cerámica
C3 - 3p9 o 4p7 - capacitor cerámico (disco o plateado)
C4 - 100 nF (104) - capacitor de cerámica
S1 - Interruptor simple
Varios: placa de circuito impreso, caja para montaje, hilos, soldadura, soporte para 2 pilas pequeñas, etc.





