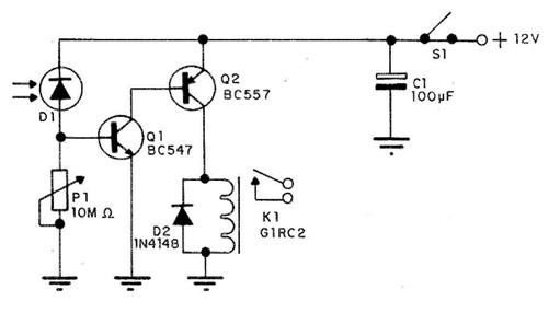
En este proyecto que presentamos, se activa un relé en presencia de luz. Podemos usarlo como alarma de luz o en otras aplicaciones que requieran activación por un buen foco de luz. Para aumentar la sensibilidad y la directividad, podemos colocar una lente convergente frente al fotodiodo, de tal forma que el diodo esté en su foco. Esta característica es muy común en aplicaciones con este tipo de componentes. El diagrama del foto relé se muestra en la figura.

El relé es de 12V, que puede ser el G1RC2 que puede controlar hasta 10 amperios de cargas. La sensibilidad se puede ajustar conectando un potenciómetro de 10 Megaohms entre la base de Q1 y el punto 0V de la fuente de alimentación.
Material:
D1 – Fotodiodo común
Q1, BC547 o equivalente – transistor NPN
Q2 – BC557 o equivalente – transistor PNP
D2 – 1N4148 – diodo de propósito general
K1 – 12 V – relé sensible
P1 – 10 M ohm – trimpot
C1 – 100 uF – capacitor electrolítico
S1 – Interruptor
Diversos:
Placa de circuito impreso, fuente de alimentación, etc.



