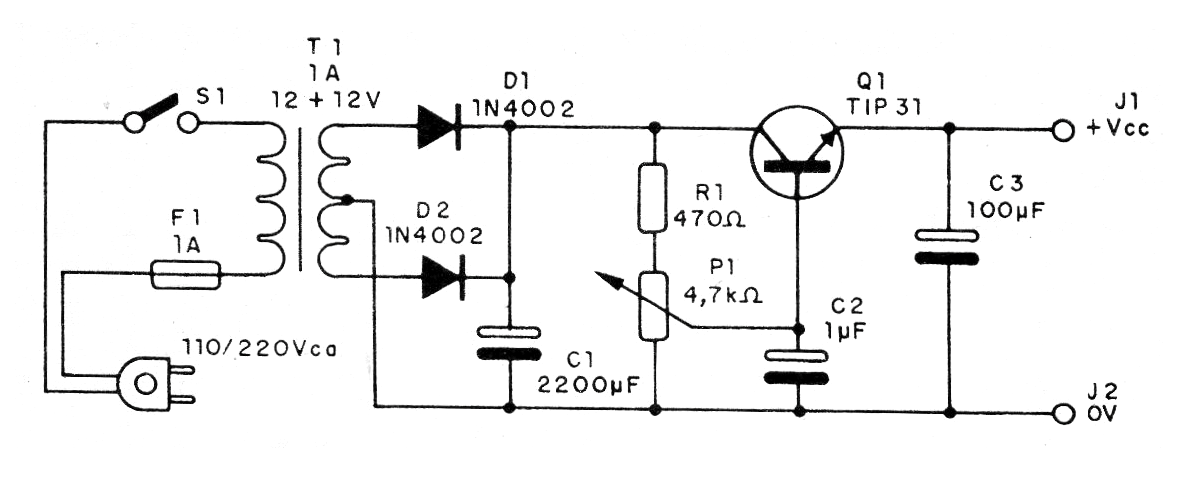
Esta configuración tradicional de fuente de alimentación es ideal para la bancada del montador, reparador e incluso del laboratorio de física. Proporciona una tensión ajustable entre 0 y 12 V, la cual puede ser monitoreada por un instrumento conectado a su salida o incluso un multímetro común.
El circuito utiliza pocos componentes y el transistor de potencia debe estar dotado de radiador de calor. El transformador tiene un secundario de 12 + 12 V con 1 A. La fuente no tiene protección contra cortocircuitos en la salida. El diagrama completo de la fuente se muestra en la figura 1.
El transistor debe estar dotado de un radiador de calor y eventualmente, si la tensión no alcanza el máximo esperado, R1 puede reducirse a 220 ohms o 330 ohms.
El montaje se puede realizar en placa de circuito impreso, pero para los que no tienen recursos para su elaboración, puede ser realizada sobre la base de un puente de terminales, como muestra la figura 2.
Lista de material
Q1 - TIP31 o TIP41 - transistores NPN de potencia
D1, D2- 1N4002 o 1N4004 - diodos de silicio
C1 – 2 200 uF x 25 V – capacitor electrolítico
C2 – 1 uF x 16 V – capacitor electrolítico
C3 – 100 uF x 16 V – capacitor electrolítico
T1 - Transformador de 12 + 12 V x 1 A
S1 - Interruptor simple
P1 - potenciómetro de 4,7 k ohms
R1 - 470 ohms x ½ W-resistor - amarillo, violeta, marrón
F1 - Fusible de 500 mA
J1, J2- Bornes rojo y negro aislados
Varios: cable de fuerza, soporte para el fusible, puente de terminales, radiador de calor para el transistor, hilos, caja para montaje, soldadura, etc.





