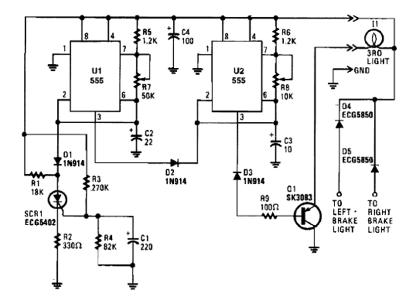
Este circuito se obtuvo de la publicación PE Hobbyist Electronics de 1980. El circuito se basa en el 555, es fácil de ensamblar y puede utilizarse para controlar las luces de freno.
Este es un montaje para quien está aprendiendo electrónica o necesita un circuito simple que haga...
Un aparato transistorizado, fácil de montar para el lector que gusta de los desafíos y aventuras....
Encontramos este circuito en una antigua publicación argentina de la década de 1970. El transistor...