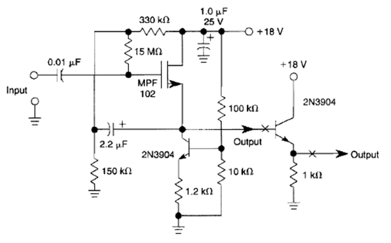
Este circuito de muy alta impedancia de entrada que utiliza JFET se encontró en la Enciclopedia de Circuitos Electrónicos, Volumen 5, de 1995. El JFET es un transistor de propósito general, al igual que el transistor de salida.
Este oscilador produce una señal rectangular en el rango de 100 Hz a 1 kHz pero con el cambio del...
Este circuito fue obtenido en una publicación de 1980, pero puede montarse aún hoy con facilidad, pues...
La frecuencia de la señal rectangular producida por este oscilador depende de la cantidad de luz...