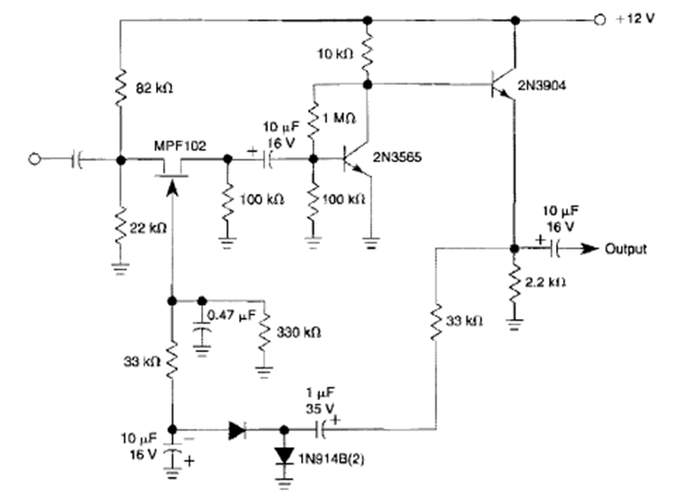
Este circuito proviene de una publicación de William Sheets de la década de 1990. Consta de una etapa cuya ganancia se ajusta según la intensidad de la señal.
Este oscilador produce una señal rectangular en el rango de 100 Hz a 1 kHz pero con el cambio del...
Este circuito fue obtenido en una publicación de 1980, pero puede montarse aún hoy con facilidad, pues...
La frecuencia de la señal rectangular producida por este oscilador depende de la cantidad de luz...