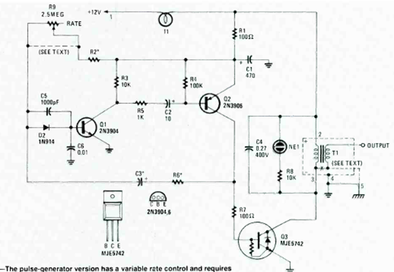
Encontrado en la edición especial de 1990 de la revista Radio Electronics Experimenter, este circuito utiliza una bobina de encendido de automóvil. Se pueden realizar ajustes según la bobina.
Este oscilador produce una señal rectangular en el rango de 100 Hz a 1 kHz pero con el cambio del...
Este circuito fue obtenido en una publicación de 1980, pero puede montarse aún hoy con facilidad, pues...
La frecuencia de la señal rectangular producida por este oscilador depende de la cantidad de luz...