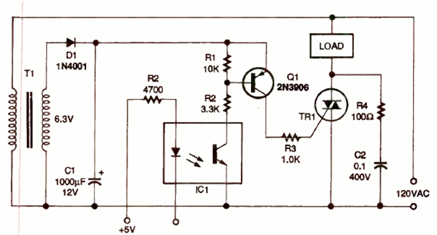
Este shield fue encontrado en la edición de junio de 1995 de la revista Electronics Now. El circuito utiliza un transformador de baja potencia y el triac debe estar equipado con un disipador de calor.
Este oscilador produce una señal rectangular en el rango de 100 Hz a 1 kHz pero con el cambio del...
Este circuito fue obtenido en una publicación de 1980, pero puede montarse aún hoy con facilidad, pues...
La frecuencia de la señal rectangular producida por este oscilador depende de la cantidad de luz...