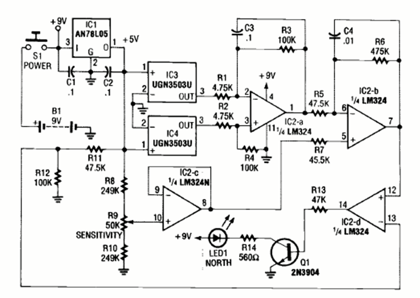
Este circuito se encontró en la edición de junio de 1991 de la revista Radio Electronics. El circuito utiliza dos sensores de efecto Hall de la época. Se puede ensamblar con equivalentes modernos.
El circuito mostrado en la figura 1 es ideal para obtener una tensión regulada de 13,6 V para...
Este generador de audio que produce señales tanto rectangulares como senoidales fue encontrado en una...
Al conectar este circuito en paralelo con el altavoz de un sistema de sonido, el LED parpadeará al ritmo...