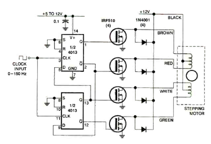
Este controlador de motor paso a paso de 12 V se encontró en la edición de agosto de 1996 de la revista Electronics Now. El circuito tiene una entrada de pulso y los MOSFET pueden ser de prácticamente cualquier tipo.
Este circuito se puede ajustar para disparar y producir un sonido cuando la luz en el LDR se corta...
Este oscilador Hartley experimental produce señales en el rango de 500 kHz a 1,5 MHz, sirviendo para...
Describimos un simple temporizador o temporizador que puede encender o apagar un aparato eléctrico o...