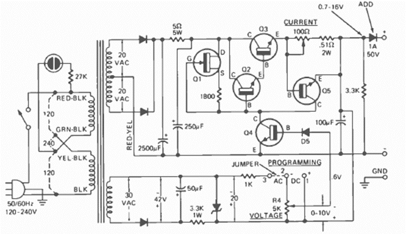
Este es el circuito de una fuente suministrada en kit en ese momento. El circuito está en la revista Radio Electronics de septiembre de 1974.
La finalidad del circuito de la figura 1 es alimentar una carga con una corriente constante hasta 2 A a...
Otra solución para generar señales rectangulares de algunos hertz hasta 5 MHz aproximadamente es la que hace...
Este pequeño temporizador se puede utilizar con las más diversas finalidades como, cronometrar el tiempo...