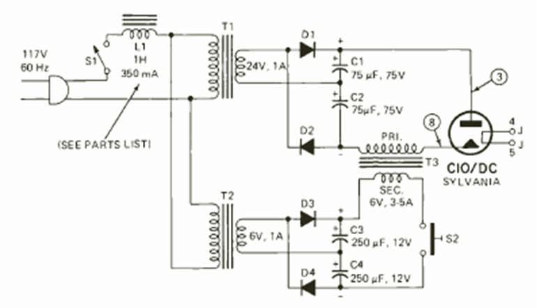
Este es un circuito diferente para un componente del pasado, la lámpara de arco de circonio utilizada en los proyectores. El circuito es de una revista Radio Electronics de agosto de 1972.
Lo que describimos es un pequeño móvil que funciona con pilas comunes. El circuito consiste en un...
Cuando aprieta el gatillo (S1) y el relé abre y cierra los contactos rápidamente produciendo un ruido...
En los estudios de ciencias del primer grado y de física del segundo grado se describe un aparato...