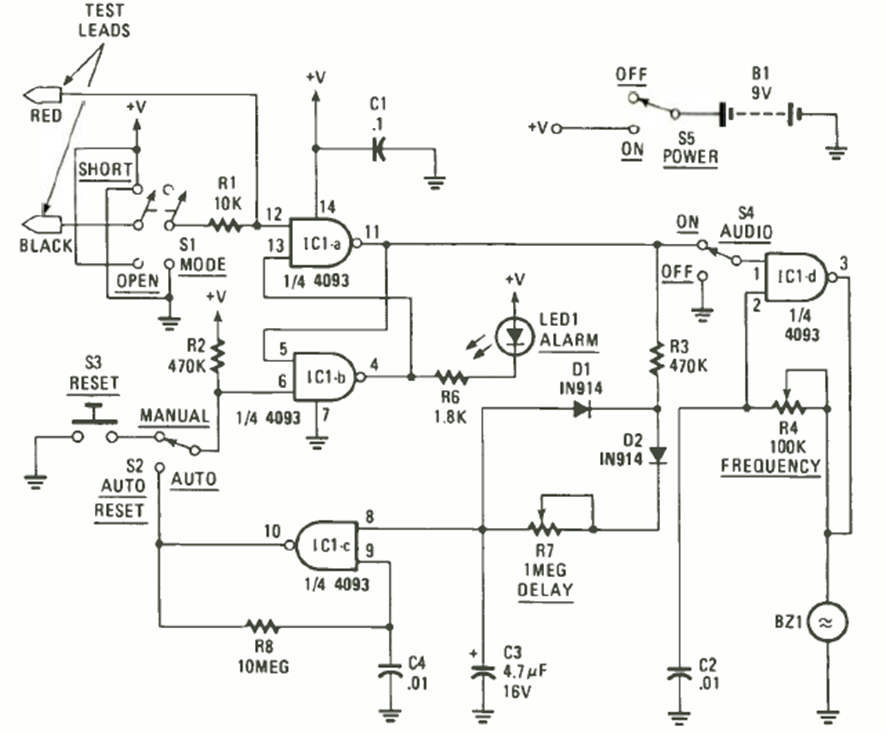
Este probador de continuidad con el 4093 se encontró en la revista Radio Electronics de noviembre de 1986. El circuito alimenta un zumbador cerámico con un ajuste de frecuencia.
El circuito presentado es sugerido por Motorola y consiste en un amplificador con impedancia muy alta de...
Este circuito oscila en el quinto armónico de la frecuencia del cristal utilizado. Se puede...
Este receptor pertenece a una publicación de 1922 de Hugo Gersnback. La bobina puede estar formada...