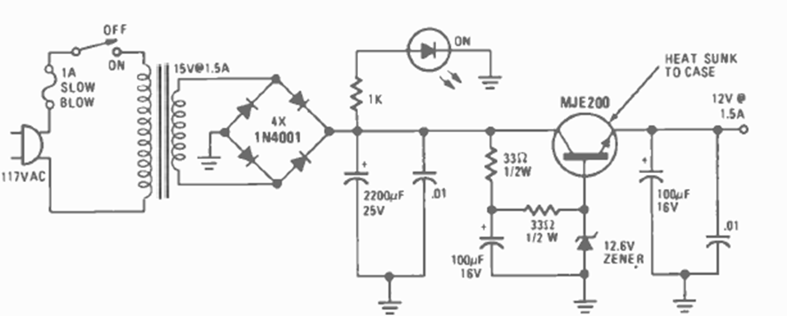
Esta fuente apareció en un artículo de la revista Radio Electronics de septiembre de 1977. Se recomienda para alimentar circuitos digitales. El transistor debe estar equipado con un buen radiador de calor.
Cuando alguien que ingresa a una ubicación abre uno de los sensores conectados a la puerta SOR, el...
¿Qué tal montar un intercomunicador secreto para conversar con su hermano, vecino o compañero sin que...
Este circuito detecta cuando la temperatura de un congelador, mostrador frigorífico o incluso un...