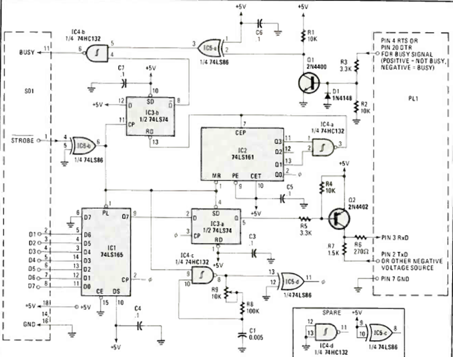
Este circuito fue encontrado en la revista Radio Electronics de mayo de 1985. Aplica para computadoras de la época con salida Centronics. Sin embargo, vale la pena analizar su funcionamiento para posibles restauraciones o adaptaciones.
El anemómetro es un instrumento usado en la medida de la velocidad del viento. El anemómetro que...
El circuito mostrado en la figura 1 modula un haz de luz emitido por un LED (visible o infrarrojo) a...
Este circuito se puede utilizar en el coche, para mantener la luz de cortesía encendida después de la...