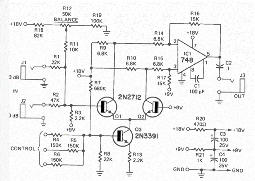
Este circuito forma parte de un sintetizador y fue publicado por partes en varias ediciones de la revista Radio Electronics. Esta pieza apareció en la revista de septiembre de 1973. El circuito utiliza uno integrado de la época.
Con este aparato usted puede investigar fuentes de luz moduladas o hasta usar una luz fluorescente...
Este pequeño radio para la banda AM utiliza cuatro transistores con un amplificador complementario para...
Una lámpara fluorescente en la bancada ayuda a ver mucho mejor los detalles de sus montajes, leer...