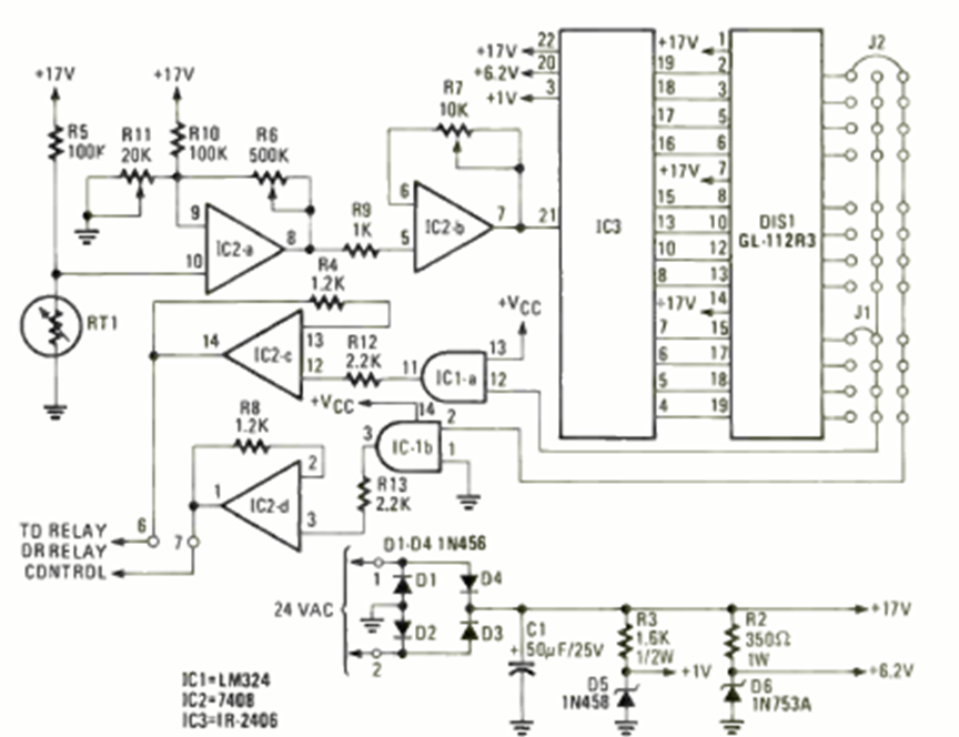
Este circuito se encontró en la revista Radio Electronics de octubre de 1979. El circuito se basa en el módulo 7106, pero puede emplear otros equivalentes que tengan entrada de tensión. Se incluye fuente de alimentación.
Con este aparato usted puede investigar fuentes de luz moduladas o hasta usar una luz fluorescente...
Este pequeño radio para la banda AM utiliza cuatro transistores con un amplificador complementario para...
Una lámpara fluorescente en la bancada ayuda a ver mucho mejor los detalles de sus montajes, leer...