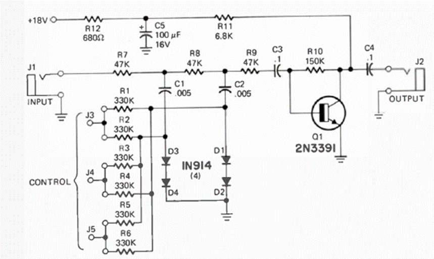
Este circuito apareció en la revista Radio Electronics en septiembre de 1973 y fue recomendado para un proyecto de sintetizador. El circuito es para señales de audio y tiene entradas de control.
Con este aparato usted puede investigar fuentes de luz moduladas o hasta usar una luz fluorescente...
Este pequeño radio para la banda AM utiliza cuatro transistores con un amplificador complementario para...
Una lámpara fluorescente en la bancada ayuda a ver mucho mejor los detalles de sus montajes, leer...