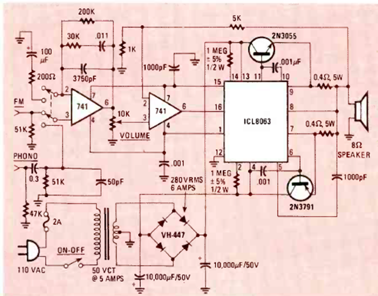
Este amplificador de 50 W fue encontrado en Radio Electronics en noviembre de 1983. El circuito es adecuado para el caso e incluye un preset con control de tono utilizando componentes comunes.
Con este aparato usted puede investigar fuentes de luz moduladas o hasta usar una luz fluorescente...
Este pequeño radio para la banda AM utiliza cuatro transistores con un amplificador complementario para...
Una lámpara fluorescente en la bancada ayuda a ver mucho mejor los detalles de sus montajes, leer...