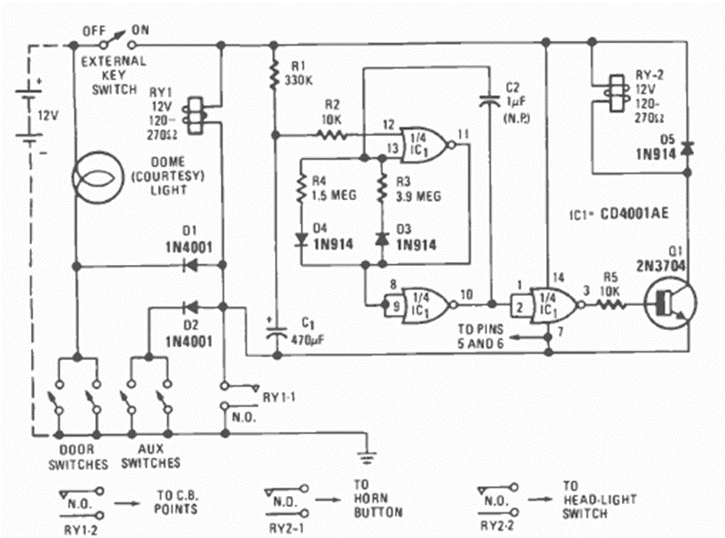
Este circuito fue encontrado en la revista Radio Electronics de diciembre de 1976. El circuito incluye una sirena pulsante de buena potencia. La activación se realiza mediante los interruptores de la luz de cortesía además de otros sensores.
Con este aparato usted puede investigar fuentes de luz moduladas o hasta usar una luz fluorescente...
Este pequeño radio para la banda AM utiliza cuatro transistores con un amplificador complementario para...
Una lámpara fluorescente en la bancada ayuda a ver mucho mejor los detalles de sus montajes, leer...