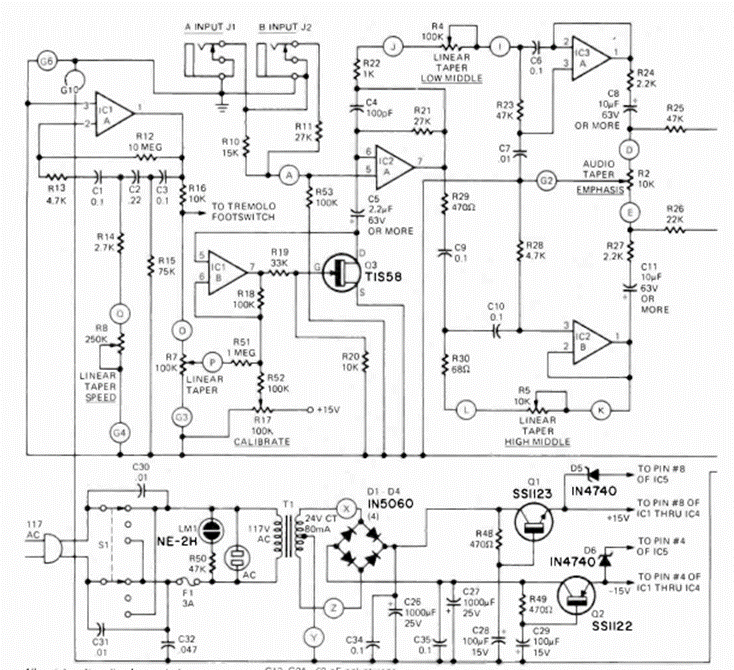
Este circuito es de un artículo aparecido en la revista Radio Electronics en junio de 1974. El circuito utilizaba circuitos integrados y transistores de la época, incluida la fuente de alimentación.
La frecuencia máxima de este oscilador, en el caso de 100 kHz, depende del funcionamiento utilizado. La...
Este circuito utiliza un resonador cerámico de 455 kHz u otra frecuencia para fijar su frecuencia de...
El proyecto presentado es interesante, pues permite la determinación de la velocidad de reacción de...