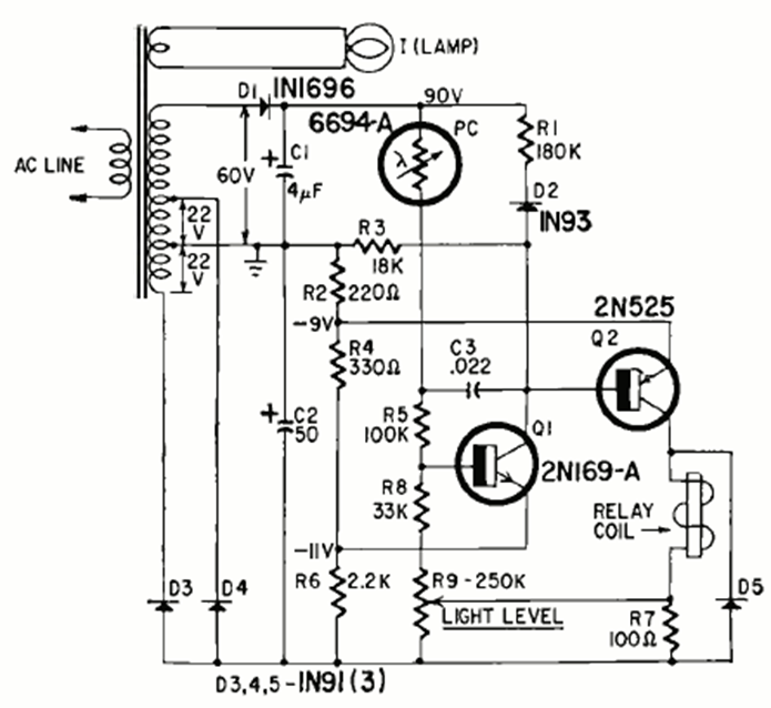
Este circuito de disparo rápido permite contar hasta 300 pulsos por minuto. El circuito es de una empresa Radio Electronics de octubre de 1966. El circuito utiliza un relé de tensión acorde con el transformador. La respuesta es de 40 ms.
Esta alarma crea una "barrera luminosa" que al ser interrumpida provoca el disparo de una sirena,...
Con el circuito presentado en la figura 1 señales moduladas en frecuencias hasta 40 kHz pueden ser...
Es un circuito interesante para monitorear la alimentación de circuitos trifásicos. El circuito...