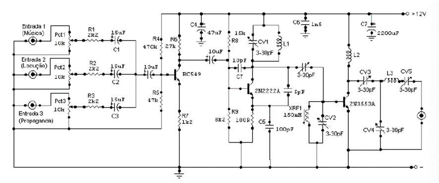
Este circuito fue enviado por nuestro colaborador Adriano Muniz Moura de Pirapora – PG. El transmisor presentado anteriormente tiene una potencia de aproximadamente 1,5 watts que puede enviar sus señales a decenas de kilómetros si se utiliza una antena externa de buen tamaño. Los transistores deben tener buenos disipadores de calor, especialmente el transistor 2N3553, que debe ajustarse a su máxima potencia. La fuente de alimentación debe tener un buen filtrado y una corriente aproximada de 5A. Los potenciómetros P1, P2 y P3 se utilizan para ajustar el nivel de señal que se entregará al transistor oscilador 2N2222A, que también puede ser reemplazado por el 2N2218A. Las bobinas se fabrican de la siguiente manera: L1 está formada por 7 vueltas de 18 hilos de 8mm de diámetro sin núcleo.
L2 está formado por 9 vueltas de hilo 18 de 1cm de diámetro sin núcleo y L3 está formado por 5 vueltas de hilo 18 de 1cm también sin núcleo.
El shock RF XRF1 puede ser reemplazado por 180mH, 220mH o 250mH y debe ser de tipo comercial, preferiblemente blindado. El condensador C7 de 10pF sirve para ayudar al transmisor en su estabilización y puede ser reemplazado por un cristal oscilador. Para utilizar este tipo de equipos se debe observar la legislación vigente. La potencia del transmisor no debe modificarse más que lo indicado en el texto y el diagrama. Para el ajuste utilice una lámpara como carga y utilice una señal de audio durante el ajuste y utilice un buen frecuencímetro.




