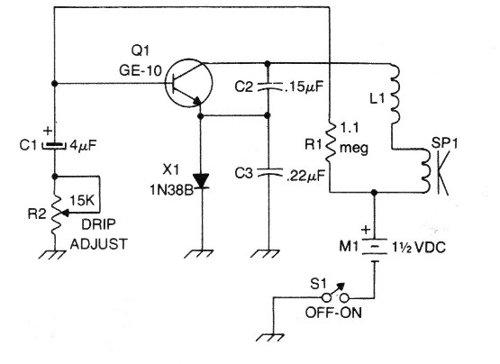
Encontramos este circuito en un libro americano de 1981. Él produce el ruido de un grifo que gotea o aún de una gotera. La bobina L1 es un choque de 100 mH y el transistor puede ser un BC548. El altavoz es de tipo miniatura y la alimentación se puede realizar con 1,5 V o 3V. El trimpot de ajuste puede ser de 22k o 47k. El diodo puede ser el 1N34.




