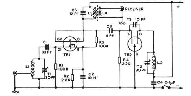
Encontrado en una antigua documentación en inglés, este convertidor transforma señales en el rango de 144 MHz en señales en el rango de 30 MHz. Los transistores eran tipos comunes en ese momento.

 

Convertidor para banda 144 MHz
Convertidor para banda 144 MHz | Haga click en la imagen para ampliar |