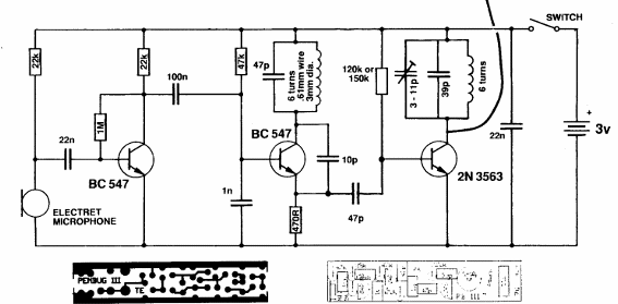
Ensamblado con componentes SMD, este transmisor FM cabe en un bolígrafo. Ya hemos publicado un proyecto similar en este sitio. Esto es de una publicación australiana de 1991. Se proporciona una placa de circuito impreso.

Espía en el bolígrafo
Ensamblado con componentes SMD, este transmisor FM cabe en un bolígrafo. Ya hemos publicado un proyecto similar en este sitio. Esto es de una publicación australiana de 1991. Se proporciona una placa de circuito impreso.
