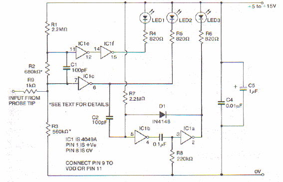
En la figura tenemos el circuito de prueba lógica CMOS desarrollado con el 4049. El circuito activa tres leds según el nivel y estado de la entrada.

Prueba lógica 4049
En la figura tenemos el circuito de prueba lógica CMOS desarrollado con el 4049. El circuito activa tres leds según el nivel y estado de la entrada.
