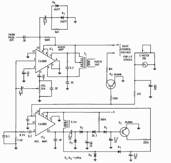
Encontramos este circuito en un Radio Handbook de 1977. Los componentes utilizados son de la época. El circuito consta de un amplificador de audio con control automático de ganancia.

Circuito de audio con AGC
Encontramos este circuito en un Radio Handbook de 1977. Los componentes utilizados son de la época. El circuito consta de un amplificador de audio con control automático de ganancia.
