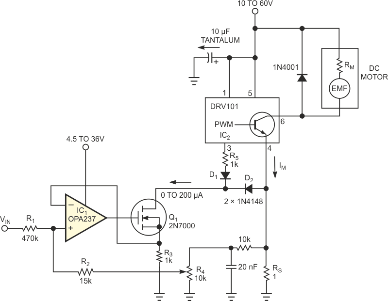
Basado en un funcionamiento OPA237 y DRV101 de Texas Instruments, este circuito permite el control de un motor usando señales PWM sin la necesidad de retroalimentación. La corriente depende del integrado utilizado. Ver hoja de datos.
Basado en un funcionamiento OPA237 y DRV101 de Texas Instruments, este circuito permite el control de un motor usando señales PWM sin la necesidad de retroalimentación. La corriente depende del integrado utilizado. Ver hoja de datos.