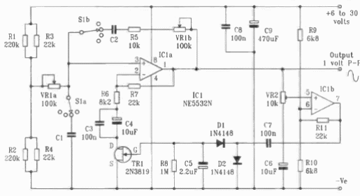
Este circuito genera señales sinusoidales de excelente calidad y tiene la frecuencia ajustada por VR1 que es el doble. Los amplificadores operacionales admiten equivalentes. El circuito es de documentación del año 90.

Oscilador Puente de Viena completo



