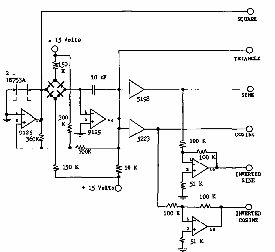
Encontrado en una antigua publicación estadounidense, este circuito genera señales de varias formas de onda. La frecuencia depende de los componentes. Los amplificadores operacionales son de la época.

Generador de forma de onda universal
Encontrado en una antigua publicación estadounidense, este circuito genera señales de varias formas de onda. La frecuencia depende de los componentes. Los amplificadores operacionales son de la época.
