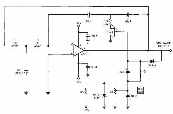
Este circuito genera una señal sinusoidal de 1,46 kHz con una salida que varía menos del 1,5% en frecuencia en una amplia gama de temperaturas. La fuente de alimentación debe ser simétrica y los condensadores se pueden cambiar para oscilar en otras frecuencias.




