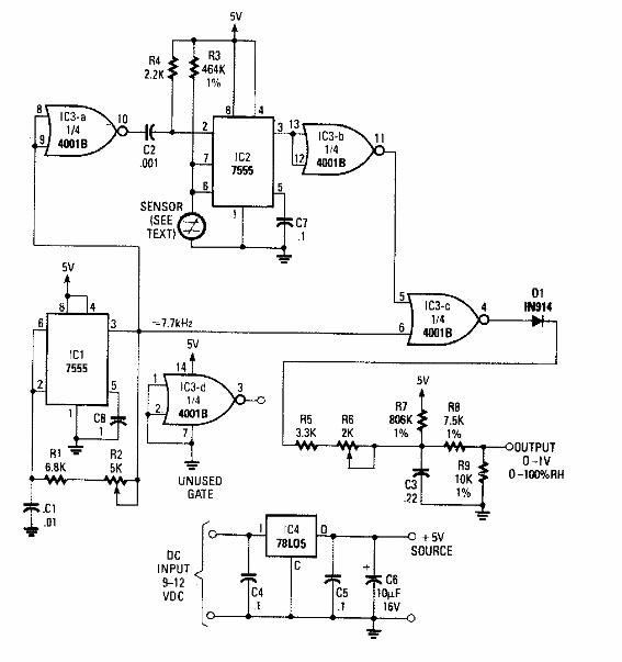
Este circuito fue encontrado en una Radio Electronics desde los años 90. El sensor es un oscilador cuya frecuencia depende de la humedad, un componente poco común en la actualidad.

Monitor de humedad
Este circuito fue encontrado en una Radio Electronics desde los años 90. El sensor es un oscilador cuya frecuencia depende de la humedad, un componente poco común en la actualidad.
