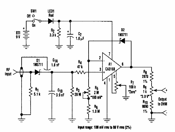
Encontrado en una publicación de la década de 1980, este circuito se puede modificar para usar componentes modernos y operar a tensiones más bajas. La fuente no tiene que ser simétrica.

Detector de RF linealizado
Encontrado en una publicación de la década de 1980, este circuito se puede modificar para usar componentes modernos y operar a tensiones más bajas. La fuente no tiene que ser simétrica.
