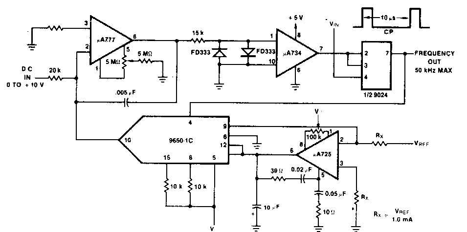
Este circuito se encontró en documentación de los años 90. Los componentes que se utilizan no son habituales en la actualidad. El circuito se puede adaptar para componentes equivalentes modernos.

 

Convertidor de tensión a frecuencia
Convertidor de tensión a frecuencia | Haga click en la imagen para ampliar |