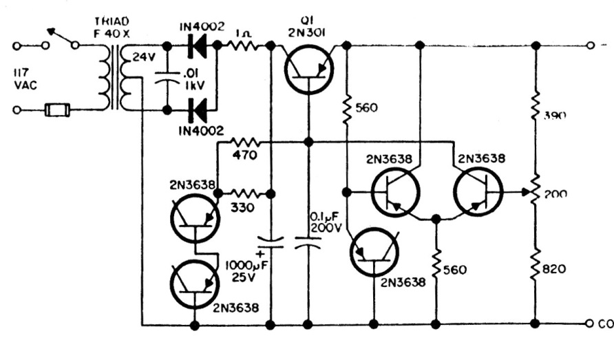
Esta sofisticada fuente es de baja tensión y corriente. El circuito que se encuentra en la documentación antigua puede tener los transistores reemplazados por equivalentes modernos. Los transistores con el colector apagado funcionan como zener aprovechando la caída de voltaje en la unión emisor-base.




