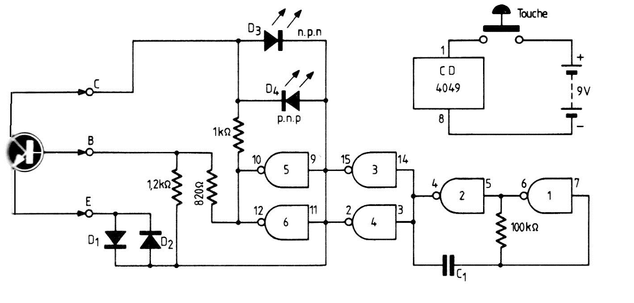
Este interesante circuito para probar transistores NPN y PNP para uso general y potencia media fue encontrado en una publicación francesa en 1981. No requiere conmutar la fuente según el tipo de transistor y la indicación la dan los leds parpadeantes.




