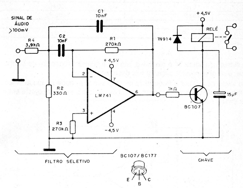
Este filtro selectivo se puede utilizar con el receptor anterior (CIR2077S) en un sencillo sistema de control remoto. El relé es de 4,5, 5 o 6 V dependiendo de la potencia utilizada y la frecuencia la dan los capacitores. La alimentación del operacional debe ser simétrica.




