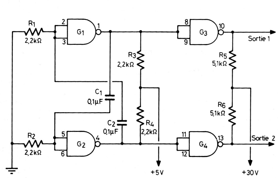
Esta configuración utiliza los 4 puertos de un circuito integrado 7401. Los capacitores determinan la frecuencia. Con diferentes capacitores tendremos una señal rectangular asimétrica. El circuito debe alimentarse con 5 V y se puede utilizar como shield para microcontroladores. La tensión de carga de 30 V se puede eliminar en algunos casos.




