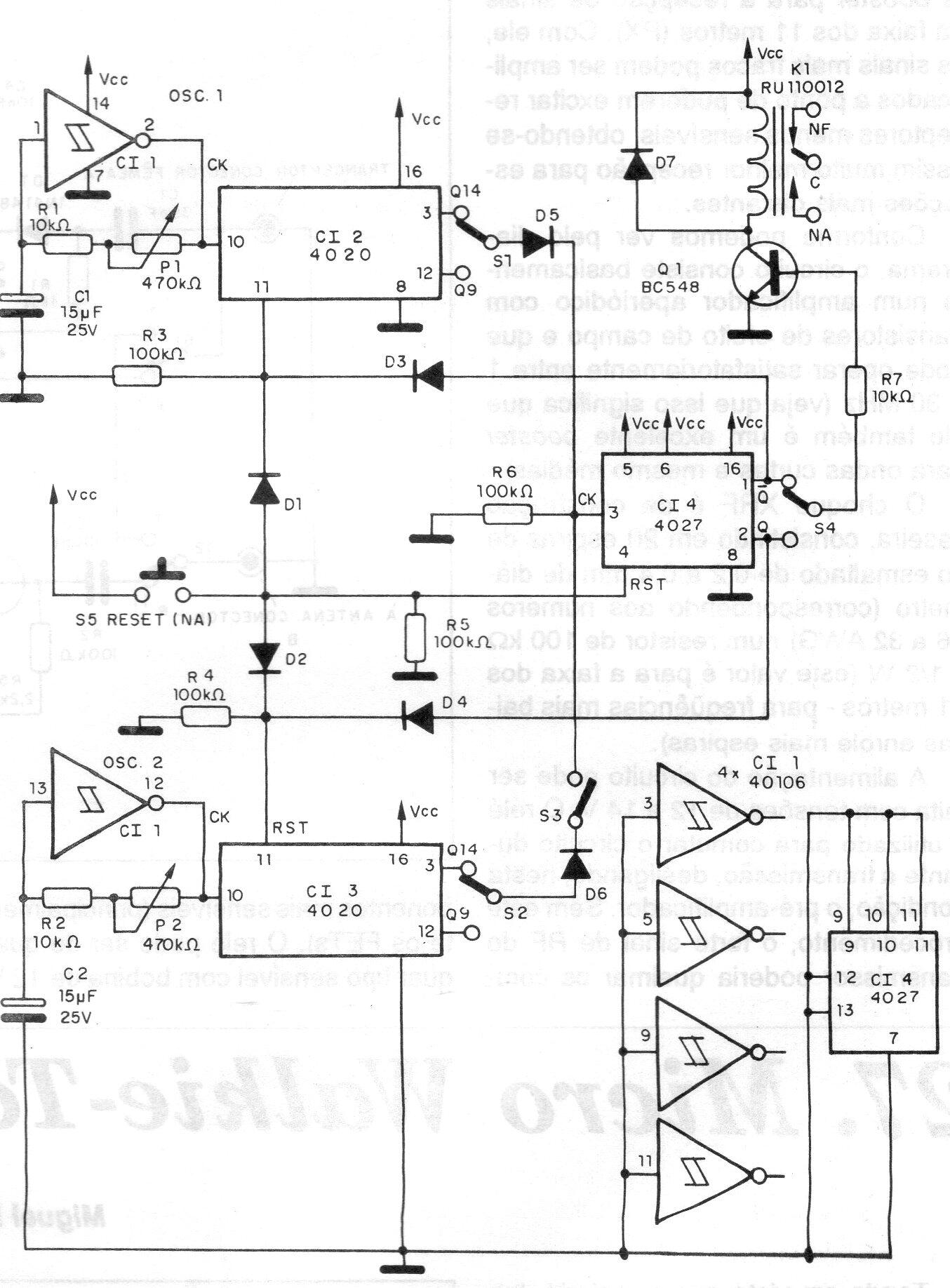
Encontramos este circuito temporizador digital en una publicación de 1994. La energía es suministrada por 12 V, que es la tensión del relé. El pinout de alimentación del 4027 no se muestra en el diagrama.

 

Temporizador múltiple de 24 horas
Temporizador múltiple de 24 horas | Haga click en la imagen para ampliar |