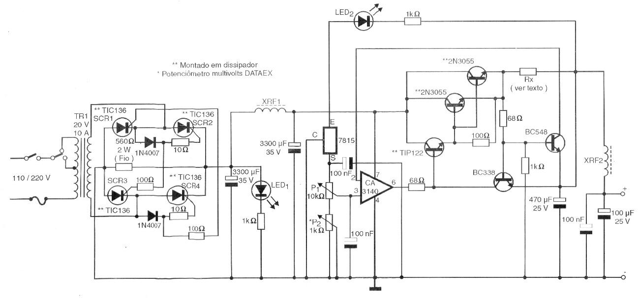
Esta potente y sofisticada fuente de alimentación se encontró en una publicación de 1998. El circuito debe tener los transistores de potencia montados en excelentes disipadores de calor. El ajuste se realiza mediante dos potenciómetros. Los SCR también deben tener disipadores de calor.




