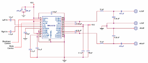
El circuito que se muestra en la figura es sugerido por Texas Instruments (www.ti.com) y hace uso del circuito integrado TPA3121D2. Los lectores interesados en obtener más detalles pueden descargar la hoja de datos del componente desde el sitio web de la empresa.

Amplificador de audio estéreo de clase D de 15 W



