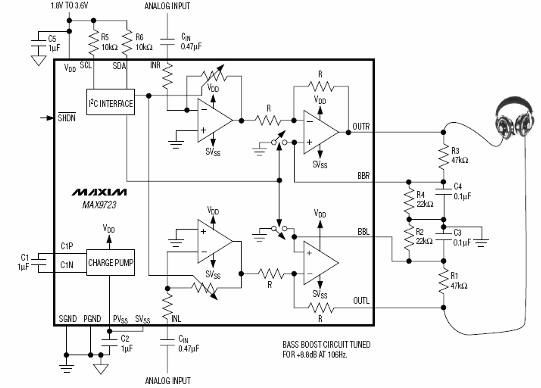
El circuito que se muestra en la figura consta de un amplificador para fuentes estéreo con el circuito MAX9723 DirectDrive de Maxim (www.maxim-is.com) capaz de proporcionar una salida de 62 mW con voltajes de alimentación de 1.8 V a 3.6 V El dispositivo tiene control de volumen y amplificador de graves, lo que lo hace ideal para aplicaciones de sonido portátiles con alta calidad. La potencia indicada es para una carga de 16 ohmios y la distorsión armónica más ruido es solo 0.006% con un PSRR de 90 dB. La función BassMax mejora la respuesta de graves, proporcionando así un mejor rendimiento con el uso de auriculares de bajo costo. El consumo es de solo 3,7 mA con alimentación de 1,8 V y también hay protección contra cortocircuitos y protección térmica. En el modo de apagado, el consumo cae a 5 uA y el control de volumen digital integrado tiene 32 pasos. El MAX9723 se puede encontrar en un gabinete UCSP de 16 pines o en un gabinete QFN delgado de 16 pinos. Se puede obtener más información sobre la configuración presentada en la hoja de datos del componente, disponible para descargar en el sitio web de Maxim. Las aplicaciones de este circuito incluyen reproductores MP3, auriculares en general, reproductores de mini Disc y PDA Audio.




