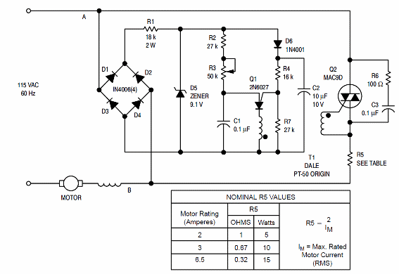
Este circuito utiliza un triac y un PUT para controlar motores con corrientes de hasta 6.5 A. El circuito es de un manual de tiristores de On Semiconductor y el Triac admite equivalentes según la potencia del motor. El transformador es de tipo pulso con una relación de giro de 1: 1. El Triac debe estar equipado con un disipador de calor.

Control de motor con retroalimentación



