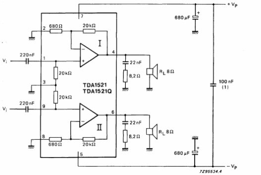
Las características de este amplificador que requiere una fuente simétrica se dan en la tabla debajo del diagrama. El circuito es del Philips Databook de 1990. El circuito integrado debe tener un buen radiador de calor.

Amplificador estéreo de 12 W TDA1521



